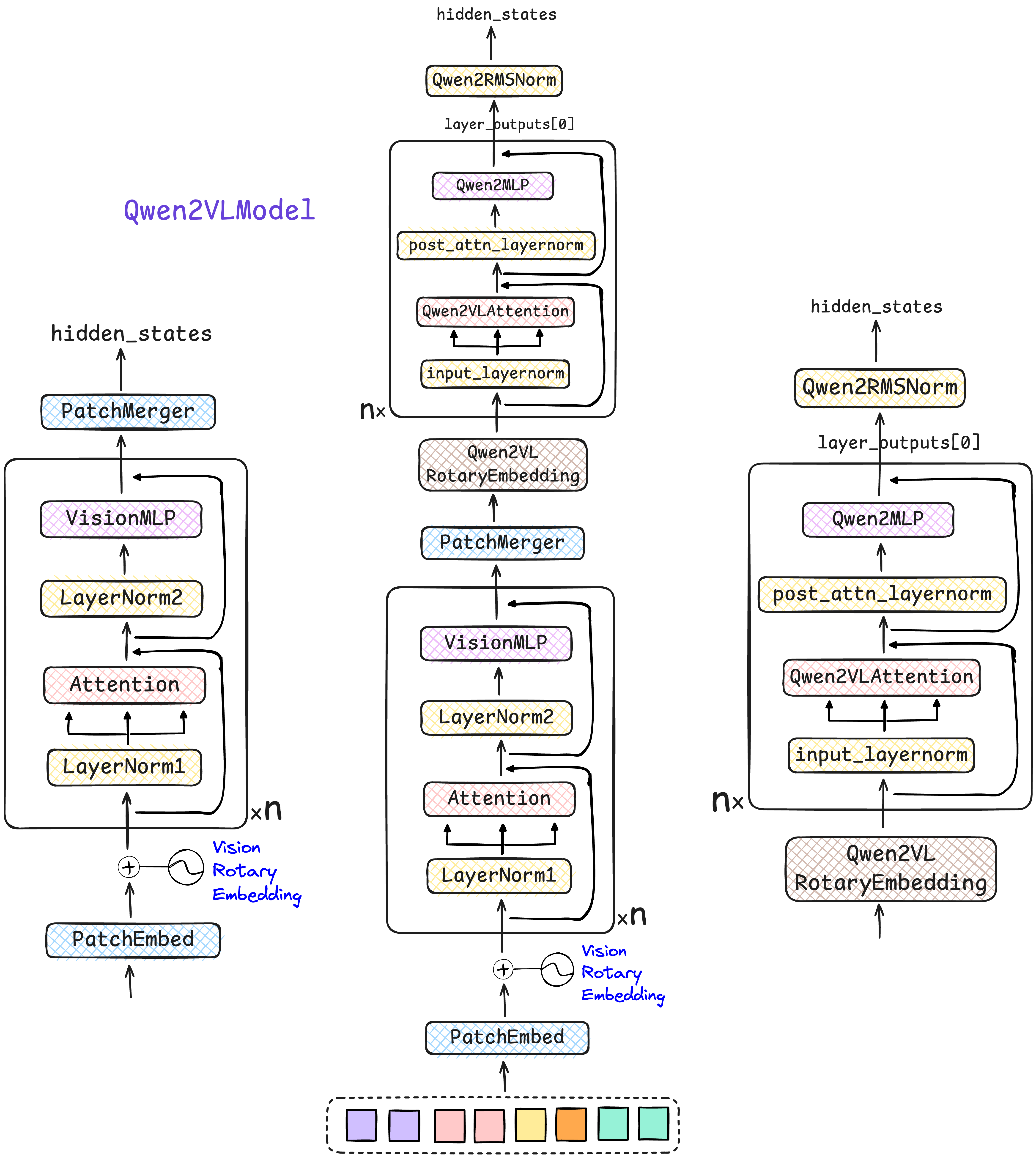
Qwen_VL复现与源码剖析 复刻架构图通过阅读源代码,画出qwenVL组件架构图: 人工智能与深度学习 大模型相关 #LLM #深度学习 Qwen_VL复现与源码剖析 http://example.com/2025/11/26/Qwen-VL复现与源码剖析/ 作者 Munger Yang 发布于 2025年11月26日 许可协议 2025年11月总结与展望 上一篇 Colpali 复现与源码剖析 下一篇 Please enable JavaScript to view the comments